4月20日,佛山市住房和城乡建设局发布《关于组织开展首批商品住房“以旧换新”工作的通知》(以下称《通知》),即日起开展首批商品住房“以旧换新”,并提供个人所得税退税、住房公积金贷款额度上浮、住房公积金“带押过户”、中介优先推介等支持措施。

一、参与对象
(一)有意愿出售旧房(商品住房)并购买新建商品房的居民个人(下称“换房人”)。
(二)有意愿参加且具备住房租赁和房地产开发相关资质或业务的房地产企业(具体参与企业见附件)。
二、参与条件
(一)换房人旧房位于参与企业发布的收购范围内(具体范围见附件)。
(二)旧房原则上为2000年1月1日以后竣工备案的成套商品住宅(不含自建住房、商业、办公、公寓等非住宅性质房屋)。
(三)房屋权证齐全、产权清晰,不存在影响交易过户的任何情形,不存在除银行按揭贷款抵押以外的任何权利负担。
三、实施模式
(一)委托销售。换房人与房地产企业参照市场评估价协商确定挂牌价格,签订委托协议挂牌出售,并选购该房地产企业所开发的新房项目。换房人选定具体新房房源后签订认购协议并缴纳定金,认购协议中设定不少于90天的“解约保护期”。在“解约保护期”内旧房未成功转售的,换房人可与房地产企业解除认购协议,无需承担违约责任,房地产企业应无条件退还定金。
(二)收购转售。房地产企业按照市场化原则,参照市场评估价与换房人协商确定收购价格,收购后进行二次销售或重新装修后销售。
(三)收购盘活。房地产企业收购换房人的商品住房符合有关政策要求的,可用作保障性租赁住房、人才房,也可通过装修改造用作市场化租赁住房、旅居房、机关单位租赁房等。
四、支持措施
(一)个人所得税退税。即日起至2027年12月31日期间,对参加“以旧换新”活动的换房人,出售旧房并在1年内购买新建商品房,符合相关个人换购住房退税政策的,对其出售旧房已缴纳的个人所得税予以退税优惠。
(二)住房公积金贷款额度上浮。参与“以旧换新”活动的换房人,住房公积金贷款最高额度可上浮不超过20%。
(三)住房公积金“带押过户”。支持旧房购买人办理二手房住房公积金贷款“带押过户”业务,允许使用买方住房公积金贷款偿还卖方住房公积金贷款。
(四)优质房源及置换专属优惠。鼓励参与房地产企业提供更多优质项目及房源参与“以旧换新”活动,并为换房人提供新房购置专属优惠,具体优惠方式以各企业公布的公告为准。
(五)中介优先推介等服务。参与企业直接提供中介服务的,鼓励减免相关费用,并优先推介换房人旧房。
五、办理流程
(一)个人报名登记。换房人向参与企业进行报名登记,参与企业对置换旧房基本条件进行审核。
(二)双方洽谈房屋。参与企业实地查验旧房基本情况,与换房人洽谈确认旧房收购价格,换房人选定新房意向房源。
(三)签订有关协议。换房人与参与企业协商一致后,签订旧房收购、新房认购协议,并缴纳新房定金。
(四)办理房屋过户。换房人与旧房购买人或者参与企业签订二手房买卖合同,办理旧房过户手续,与参与企业签订新房买卖合同。
六、其他事项
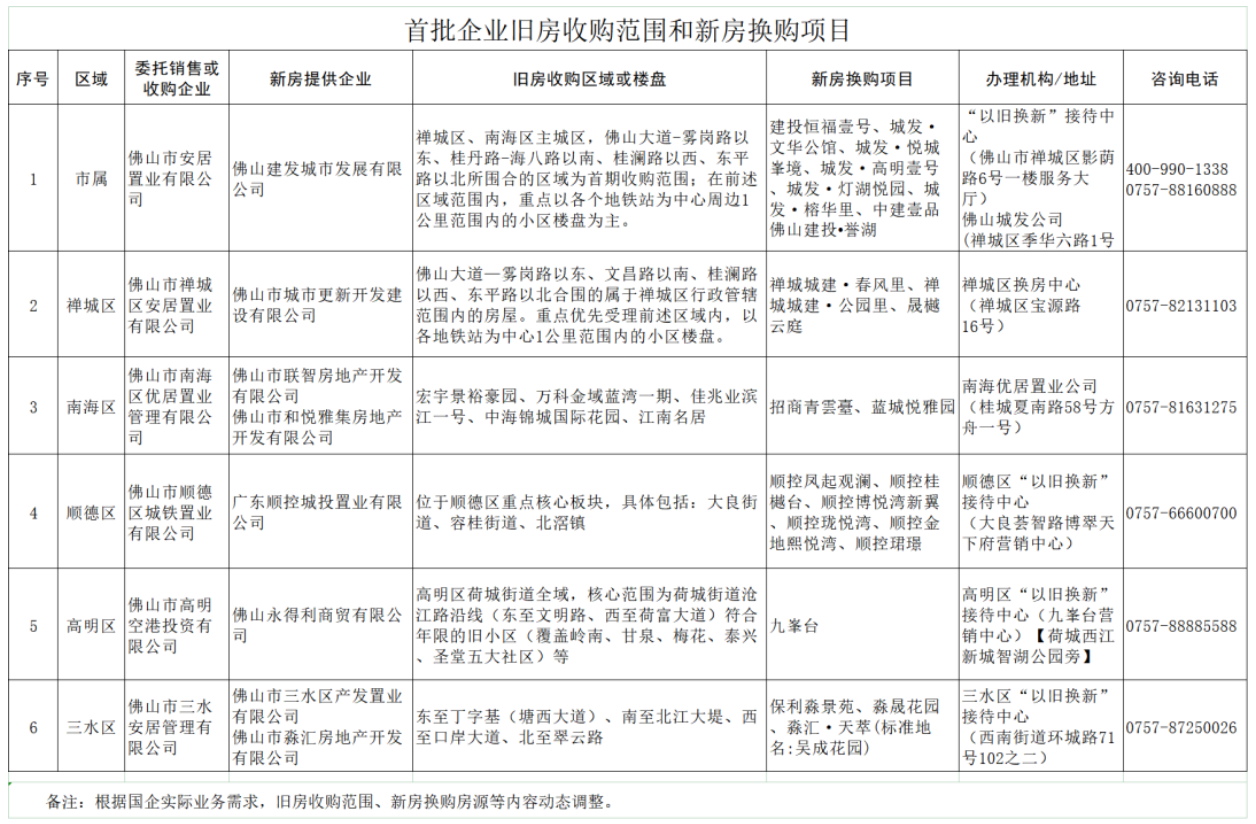
(一)换房人应仔细阅读并充分理解各参与企业公布的具体实施内容、认购协议及相关法律文件,并与参与企业充分沟通,各相关企业联系电话和地址请详见附件。
(二)市、区住房城乡建设部门指导监督“以旧换新”活动实施,保障换房人合法权益,涉及有关投诉、建议,可向属地住房城乡建设部门反映。
(三)旧房收购范围、新房换购房源等内容,根据参与企业业务需求动态调整,由市住房城乡建设局统一对外发布。
(四)未尽事宜,由市住房城乡建设局负责解释。